Phone
+966 13 3613 616
Email
info@newtechsaudi.com
HOME
Company
About Us
Vision Mission
Management
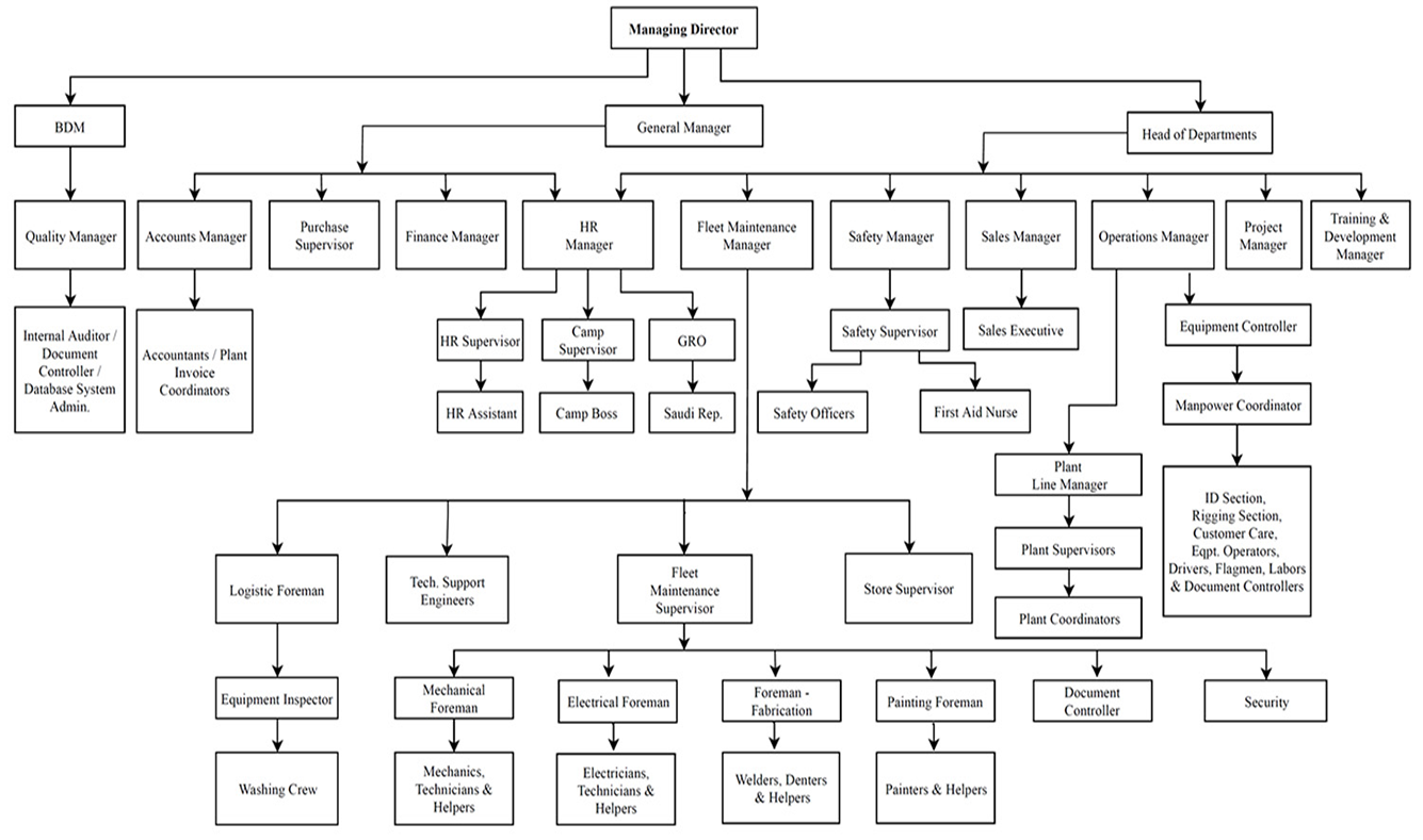
Organization Structure
Awards & Certificates
Policy
HSE Policy
QMS Policy
EMS POLICY
ANTI-CORRUPTION & BRIBERY POLICY
Services
Civil Works
Mechanical Works
Sandblasting, Painting & Coating
Steel Fabrication
Industrial Support Services
Clients
Sectors
Projects
Careers
CONTACT
Organization Structure
Home
ORGANIZATION CHART
Home
Company
About Us
Vision Mission
Management
Organization Structure
Awards & Certificates
Policy
Services
Civil Works
Mechanical Works
Sandblasting, Painting & Coating
Steel Fabrication
Industrial Support Services
Clients
Projects
Careers
Contact
+966 13 3613 616
info@newtechsaudi.com